更多2019山西各地事业单位招聘公告,请关注有课教育|山西公考资讯网,下载APP:上岸神器,助你上岸更快一步!
中国科学院山西煤炭化学研究所是隶属于中国科学院的高技术基地型研究所,主要从事能源环境、先进材料和绿色化工三大领域的应用基础和高技术研究与开发。
自1954年成立以来,山西煤化所以满足国家能源战略安全、社会经济可持续发展以及国防安全的战略性重大科技需求为使命,以协调解决煤炭利用效率与生态环境问题和重点突破制约国家战略性新兴产业发展的材料瓶颈为目标,围绕煤炭清洁高效利用和新型炭材料制备与应用开展定向基础研究、关键核心技术和重大系统集成创新,成长为从基础研究到工艺过程开发直至产业化的体系较为完备且在国内外相关领域具有重要影响力的现代化研究所。山西煤化所拥有煤转化国家重点实验室、煤炭间接液化国家工程实验室、碳纤维制备技术国家工程实验室以及山西煤化工技术国际研发中心等4个国家级研发单元;中科院(山西省)炭材料重点实验室、粉煤气化工程研究中心、XXX工程研究中心、山西省碳纤维及复合材料工程技术研究中心、山西省生物炼制工程技术研究中心等5个院、省级研发单元和应用催化与绿色化工实验室所级研发单元;煤转化国家重点实验室与壳牌合作设立了ICC-Shell煤化学联合实验室。所内有战略研究与工程咨询、化工过程设计、环境影响评价、所级公共技术服务以及文献网络中心等5大支撑系统。拥有ISO9001:2008质量管理体系认证证书、二级保密资格单位证书及武器装备科研生产许可证。 主办有《燃料化学学报》和《新型炭材料》等学术刊物,均被《中文核心期刊要目总览》收录。作为国务院学位委员会批准的首批博士、硕士学位授予单位之一,为国家输送了一批批优秀的科研人才。
山西煤化所在各个历史时期为国家洁净能源与先进材料技术研发与产业化以及国家经济建设和科学技术发展做出了突出贡献,共计获得全国科学大会奖、国家发明 奖、国家科技进步奖、中国科学院科技成果奖、发明奖、自然科学奖、杰出成就奖以及省部级成果奖180多项,国家授权专利570多项。
山西煤化所将以人才队伍优化为核心,以重大项目实施为牵引,全面实施“率先行动计划”,在国家创新体系建设中,积极发挥国立科研机构引领示范作用。现诚邀优秀人才加盟,共创辉煌未来。
网址:http://www.sxicc.cas.cn
一、招聘程序
1.申请者将个人简历投递至zhp@sxicc.ac.cn。应聘材料请以“学位+姓名+毕业院校+专业”为邮件名。在应聘材料首页注明应聘部门,应聘部门不得超过3个,应聘多个部门的,请注明先后顺序。
2.所内初选。
3.初选合格人员由人事教育处统一组织来所参加笔试、面试。
4.面试通过,签订就业协议书。
5.简历投递截止日期以山西煤化所官网的最新信息为准。
二、工作待遇
1.按国家和山西省的相关政策规定,缴纳五险二金。
2.根据岗位职责和受聘人学历,提供有竞争力的薪酬。
3.研究所为符合条件的新职工提供单身公寓。
4.聘任相应专业技术职务。从事科研工作的,硕士毕业生聘为研究实习员或助理工程师;博士毕业生聘为助理研究员。
5.属世界排名前200名的世界一流大学(不含境内)、教育部认定的一流大学和一流学科的全日制博士生,山西省给予每人一次性生活补助10万元,科研经费不低于5万元。
三、联系方式
联系部门:中国科学院山西煤炭化学研究所人事教育处
联 系 人:任老师 张老师
电 话:0351-4040493-803 0351-4138638
传 真:0351-4041153
电子邮件:zhp@sxicc.ac.cn
地 址:山西省太原市桃园南路27号 邮 编:030001
网 址:http://www.sxicc.cas.cn
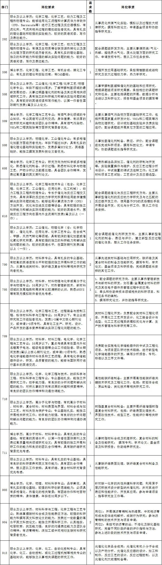
四、招聘岗位列表

中国科学院山西煤炭化学研究所
2019年11月6日